AILERON控制飞机纵轴的运动。AILERON结合扰流板实现飞机的横滚控制,副翼在作动时,我们所观察到的运动轨迹为向上或向下偏转。副翼是安装在机翼翼梢后缘外侧的可动小翼面,作为飞机机翼上的重要组成部分,通常位于机翼末端的后缘,左右各一(B-767一边有两块)。通过调整副翼的偏转方向,可以操纵飞机进行左右横滚。例如,当飞行员向左移动驾驶盘时,左侧副翼向上偏转而右侧副翼向下偏转,这导致左侧机翼升力减小而右侧机翼升力增大,从而使飞机向左横滚,反之亦然。这种差动偏转产生的滚转力矩是飞机进行转弯和维持平衡的重要手段。
部件
系统控制简图
副翼控制系统提供副翼作动筒液压伺服活门的机械控制,控制由钢索机械作动,分为主系统和备用系统,正常情况下由主钢索完成,备份钢索在主钢索失效时启用。内有超控机构,以便在出现卡阻时提供控制。在副翼系统中有19个RIG PIN用于控制系统的调节。
副翼控制系统的控制方式有人工方式和自动驾驶控制两种方式,人工方式就是转动驾驶盘,自动驾驶控制时,FCC接收来自自动驾驶模式控制面板(P55)的指令来完成控制。系统中大多为机械部件,不做详细描述。
副翼偏转
当驾驶盘转动50度时(驾驶盘最大转动角度左右各65度),外侧副翼向上最大30度,向下最大15度。向下偏转限制由锁机构完成。当内测副翼没有下垂时,需要转动驾驶盘32度,副翼才会偏转。驾驶盘旋转48度,内测副翼下垂。自动驾驶接通,在单通道工作时,最大偏转18度;自动着陆期间,多余一个通道工作最大偏转55度。
内测副翼
每侧大翼各有一块内测副翼,内副翼通过四个铰链与飞机结构连接,前缘上表面有两个吊点。有0.5度的运动现象,目的是以配合襟翼操作。
外侧副翼
通过5个铰链连接到飞机结构上。有两个可调节的配平块。他在工作时,为配合襟翼,下偏2度。
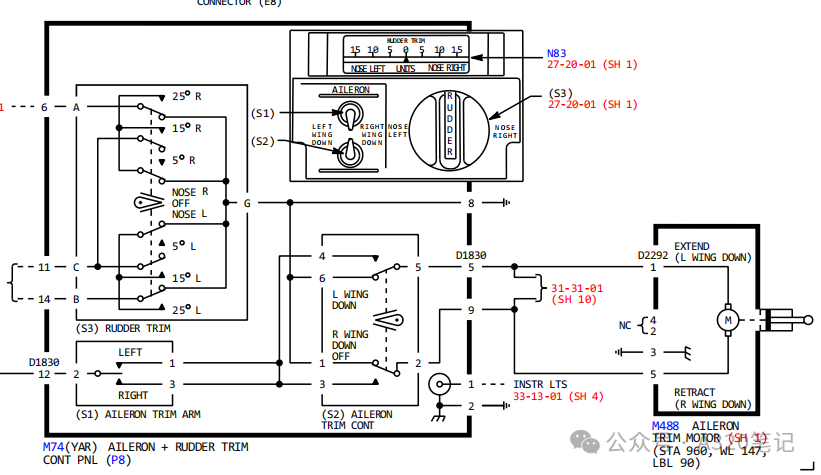
配平控制
副翼配平通过P8板上的副翼配平电门(28V直流电供电),电门的操作指令直接传递到配平作动筒。配平指示在每个驾驶盘上。在做配平动作时,需要同时操作两个电门(可理解为一个一个ARM,一个POWER)。
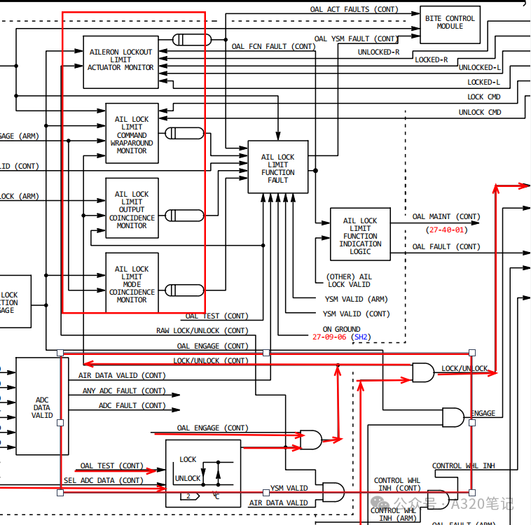
外侧副翼锁定功能
YSM接收来自惯导系统的空速数据和马赫数数据,发送锁指令或解锁指令到锁作动筒。具体操作数据请参考相关手册。
正常情况下本侧YSM使用本侧ADC数据。一个YSM控制两个锁作动筒,一个在备份状态。YSM内部有锁定控制逻辑,控制指令给作动筒,作动筒还有个反馈信号给内部的监控器,监控器监控系统的工作状态。详细在SSM中有介绍。
指示
每块副翼均有一个位置传感器,28V交流电供电,传感器信号发送到EICAS计算机。
YSM
谁先通电谁就先工作;左侧YSM优先工作。
完整文档:点击查看
转自:网络









